Why are the colours not showing in assembly solidworks?

I am trying to change colours on individual faces of my components in solidworks so that I can change them in keyshot, but once I apply the colour it does not show even the part even though it states that the face is that colour... If someone could help be asap that would be great as it is for a university project which is due in in two days.

4 Answers

Yes I have had this issue after doing a reset default settings.
In this case Assembly model colors are overriding individual part colors.
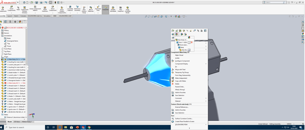
Click on edit apperance.
Your colors propperty manager should show on left hand side.
There are two tabs under color propperty manager (basic and advanced).
Click Advanced
Then click Remove Appearance
This should make individual parts colors show in assemblys or have priority.

I just resolved same issue but when creating eDrawings. Yes, edit appearance colours at part level but you need to change both "Dominant" and "Secondary" colour to be the same, then save as eDrawing. This fixed my issues.

Possible ideas include:
1. Don't apply colors at the assembly level. Apply them at the part level. This is easiest to do by opening the part and applying color.
2. Try exporting the model as a Step AP214 model, and importing it to Keyshot
3. Colors in SW are hard to get right as they are applied to many different things (part, body, feature, face), and each lower lever overwrites the upper levels. Start adding assembly colors to the mix, and I'd give up, reset the colors on all parts, and start over in a logical fashion, and only apply colors at the part level. Even then I'd strive to apply colors to parts, bodies, and features (in that order). I'd color faces only as a last resort for rare cases.

As others have noted.

The problem here is an appearance has been applied at the assembly level.

This appearance overrides any appearances applied at the part level.

You need to remove the appearance at the assembly level.

Right click on the assembly in the feature manager tree and then click on the down arrowhead next to the red/blue/green ball with a pencil and select remove all appearances.

You can reapply appearances at the part level to get back original appearances for the assembly.

This stumped me for a while on an assembly I had.