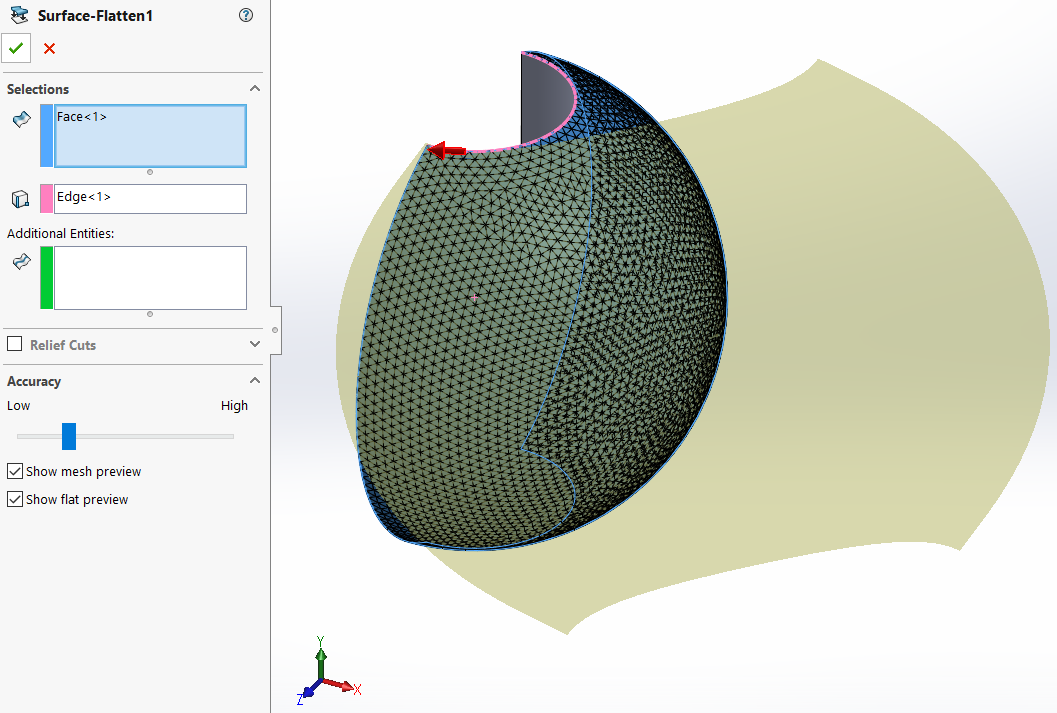
create flat pattern Oleksandr Babenko 6 Nov, 2019 07:48 AM Hello Сreate flat pattern of composite layers? FiberSIM.gif 1 Answer Przemyslaw Dominik GACIA Answered on 2 Jan, 2020 09:46 AM In SolidWorks, you may use Surface-Flatten function. Screenshot attached below. SW Capture.PNG
create flat pattern Oleksandr Babenko 6 Nov, 2019 07:48 AM Hello Сreate flat pattern of composite layers? FiberSIM.gif 1 Answer Przemyslaw Dominik GACIA Answered on 2 Jan, 2020 09:46 AM In SolidWorks, you may use Surface-Flatten function. Screenshot attached below. SW Capture.PNG