add cosmetic threads to table

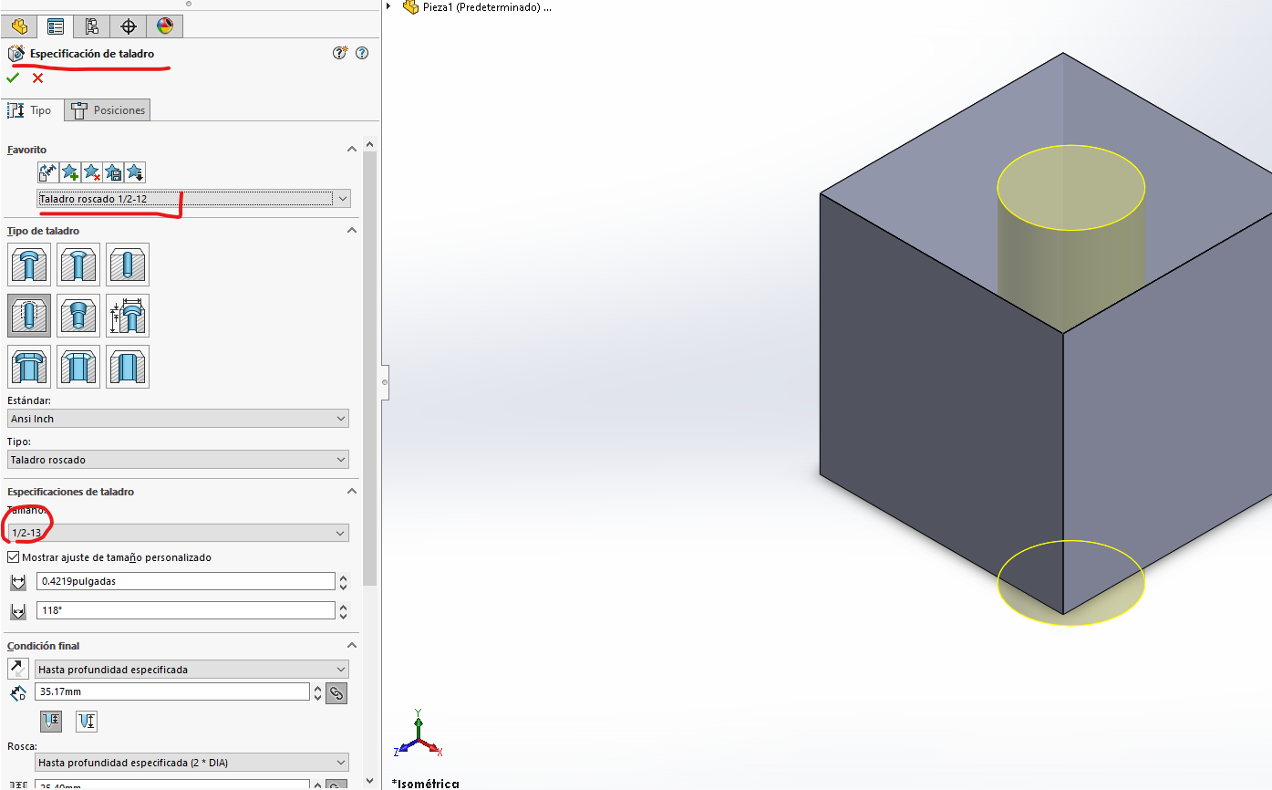
SOLidworks defaults to the 1/2"-13 thread. But I need the 1/2"-12 thread.
How can I add it to the thread table so I can select it whenever I want?

thank you.

Accepted answer

Hola Marcelo. no es esa ha herramienta. Vos te referis a la herramienta "Rosca", yo me refiero a "Asistente para taladro".
Por lo que entiendo, SW usa en pulgadas la norma UNC, que tiene 1/2"-13 y yo necesito la norma Whitworth que usa 1/2"-12 (porque es más común de conseguir tornillos.
Si yo modifico como vos me decís en la herramienta, luego en el plano al acotar me sigue apareciedo 1/2"-13 UNC.
Entonces guarde o no el favorito, pa propiedad del taladro siguie siendo igual. Y no quiero dibujar el perfil de la rosca con la herramienta rosca, porque no me sirve para el plano.
Gracias por tu ayuda


2 Other answers

Hola Santiago,
si no entendí mal estás usando la herramienta "Thread". Esta te permite aplicar un estandar, tal como 1/2"-13 y modificarlo (activar los botones de diámetro y paso de rosca) para convertirlo en 1/2"-12. Luego puedes "agregar un favorito" identificándolo con un nombre, guardarlo (por defecto en un directorio de SW) y cargarlo para volverlo a usar en el momento que lo necesites.

Hola Santiago,
en una mirada rápida no encontré la forma de agregar un nuevo taladro (pero no descarto que pueda hacerse).
Para salir del paso, supongo que la opción de "sobreescribir la cota" en el plano es una buena opción. Es decir, modelar el mismo taladro UNC 1/2-13 pero seleccionar la cota en el plano y sobreescribirla.
Espero que sirva, al menos hasta que encontremos la forma más correcta.
Saludos