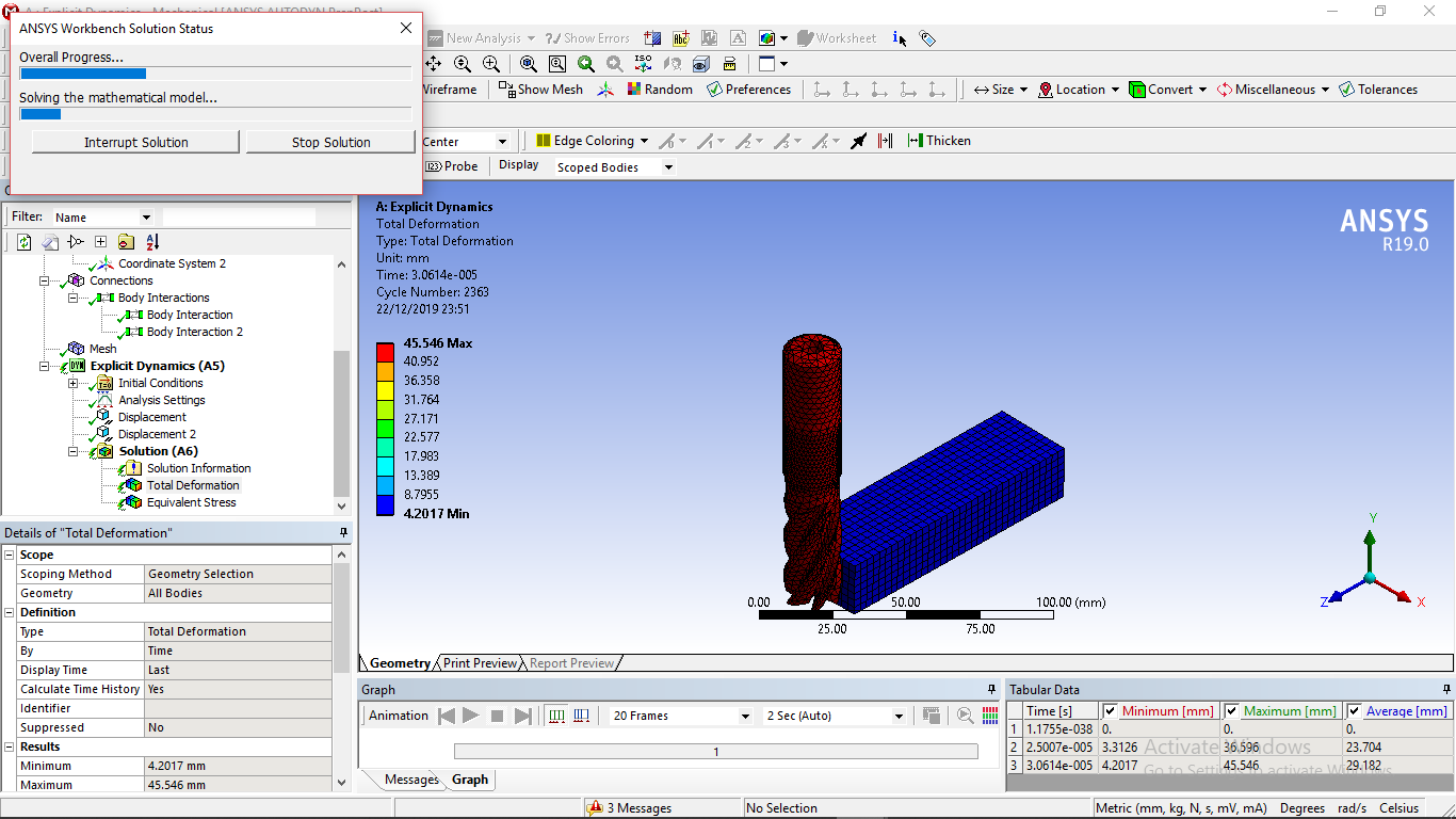
how can I simulate a milling operation on ansys ?

3 Answers

sorry what do you mean to simulate? forces or the material removement?
for the forces you do not need ansys, for the material there might be vericut.
talk to them, the ll give zou a 30 days test version. cnc or ngc-274 code is needed.
you also could use wildfire - nc or any cad with included cam,
there are a lot of freeware tools on linux also compiled for windows and mac, pyCAM, and furthermore ...

have a good day leo

A rigid body diagram, some static friction coefficients, cutting forces and a little research on the subject will get you everything you need.

i've reached here