How to run servo motors

I run cam and folwers in creo plz help me.!

2 Answers

After adding the servo motor go to "mechanism analysis" Set the start time, end time and frame rate. There are two ways to run it. create a snapshot and make the motor to follow it or simply run on current. Then go to measures and plot the graph.

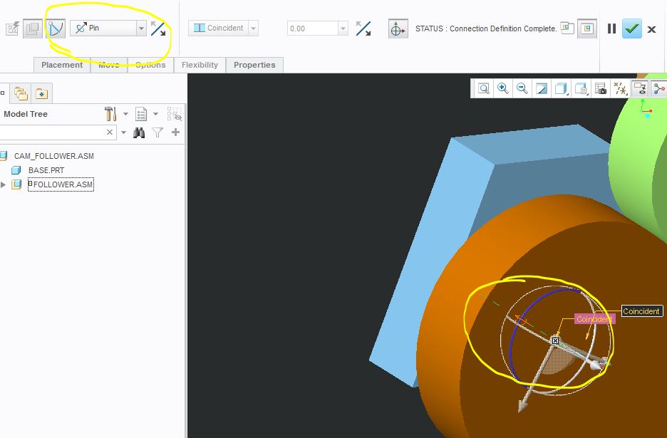
follow the pics and u ll end up with the video