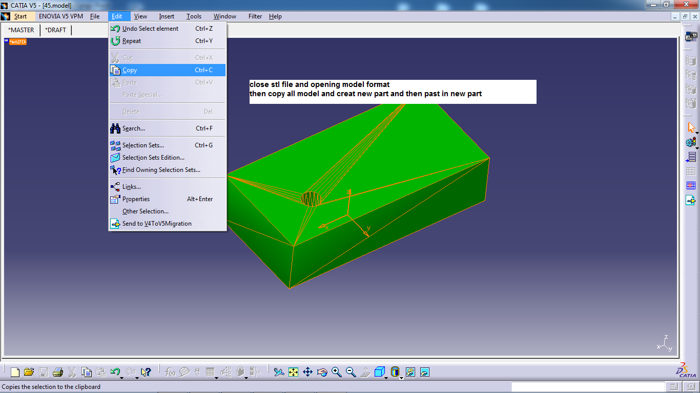
Is it possible to convert .stl file to .part file in catia v5?

I would like to know how to use .stl file for part and assembly design ...

4 Answers

First changhe stl file to surface. after import stl file in Assembly you to enter optimaizer environment

Yes it is possible. You need to reverse engineer the mesh

Vous pouvez aller dans outil-gérer une Catpart à partir d'un produit
Donc l'assemblage se transforme en Catpart vous pouvez caché ce que vous voulez et enregistrer le reste sous fomae stl

No it is not possible