Problem with creating Sheet Metal feature in SolidWorks
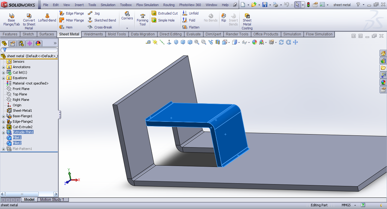
Can I create the similar flange using Sheet metal feature in SolidWorks. I tried but couldn't merge the edges. You can see the highlighted faces.
Can I create the similar flange using Sheet metal feature in SolidWorks. I tried but couldn't merge the edges. You can see the highlighted faces.
IMG00021-20130312-2051.jpg
IMG00022-20130312-2051.jpg
IMG00023-20130312-2051.jpg
IMG00024-20130312-2052.jpg
IMG00025-20130312-2052.jpg
sheet_metal.SLDPRT
I think this only works with the forming tool.