Tangency problem boundary surface

Hello, i am making kind of a covering cloth wich after i want to thicken to 1mm. I have tried numerous combinations of sections but i always have a point were the surface makes an error.

All the sketches are supposed to be tangent but still have this problem

3 Answers

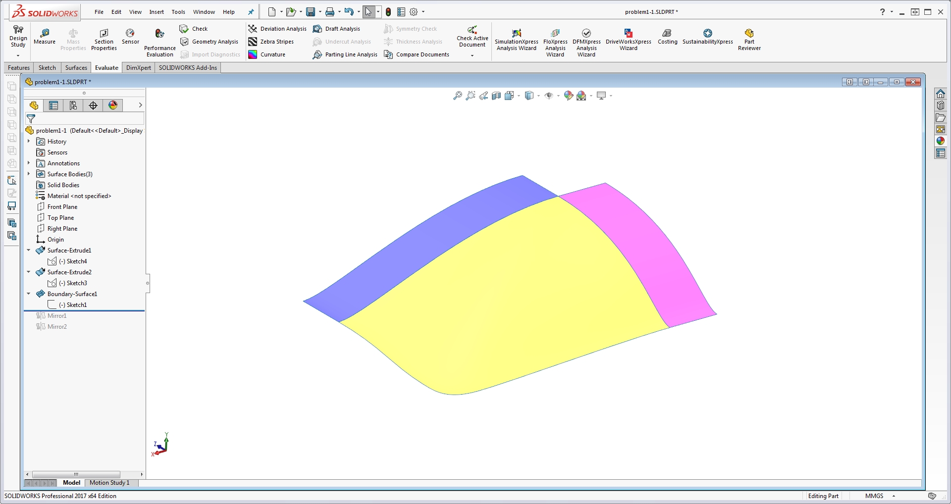
1- Clean up the sketches. I did this by trimming half of the sketch away. No sense making a half, when a quarter works. Also make sure the ends of each spline are tangent to a construction line at the ends where it will be mirrored.

2- Extrude on of the splines as a surface.

3- repeat on the other spline

4- Apply a boundary patch between the two surfaces. Is this feature in SW2015? I'm sure you'll find out.
Technically you don't HAVE to do steps 2-3, but I find it easier to make the boundary tangent to a surface than messing with planes for the directional vector option.

5- settings four boundary surface. make sure things are tangent!

6- hide or delete the surfaces from steps 2-3

7- Mirror as needed with the knit surfaces check box enabled

8. Check the shape with zebra stripes

SolidWorks model is 2017. Step attached as a reference as well.

I have tried loft also and same problem.