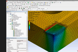
Ansys Workbench Tutorial: Static structural simulation ofa force density function in the rake face of H-slot turning tool

How to achieve a static structural simulation of a force density function in the rake face of H-slot turning tool?
This tutorial shows how to gather a solution!

  1. Step 1: Ansys Workbench Tutorial: Static structural simulation ofa force density function in the rake face of H-slot turning tool


Comments