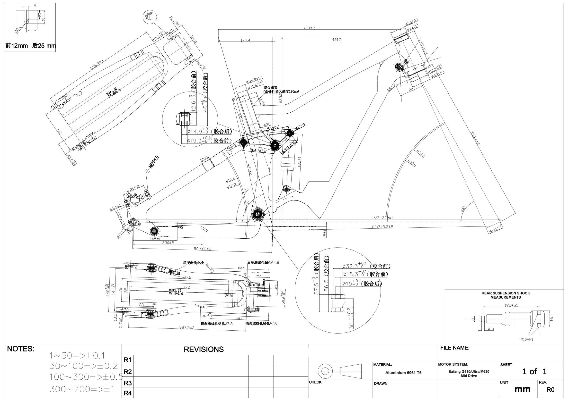
Can anyone help turn image into a CAD rendering?

Looking to get started with an eBike company but im totally lacking in CAD skills, if somebody could help me turn a technical drawing of a bike frame into a CAD model it would be extremely appreciated!

Accepted answer

If you're looking for someone to design this to the print and are willing to pay, because this is actually a bit of work, then this is the place to post.

https://grabcad.com/groups/jobs-and-career-opportunities

If however, you're just looking for a full suspension mountain bike model... you can probably find a number with a library search.


0 Other answers