Does Anyone try this

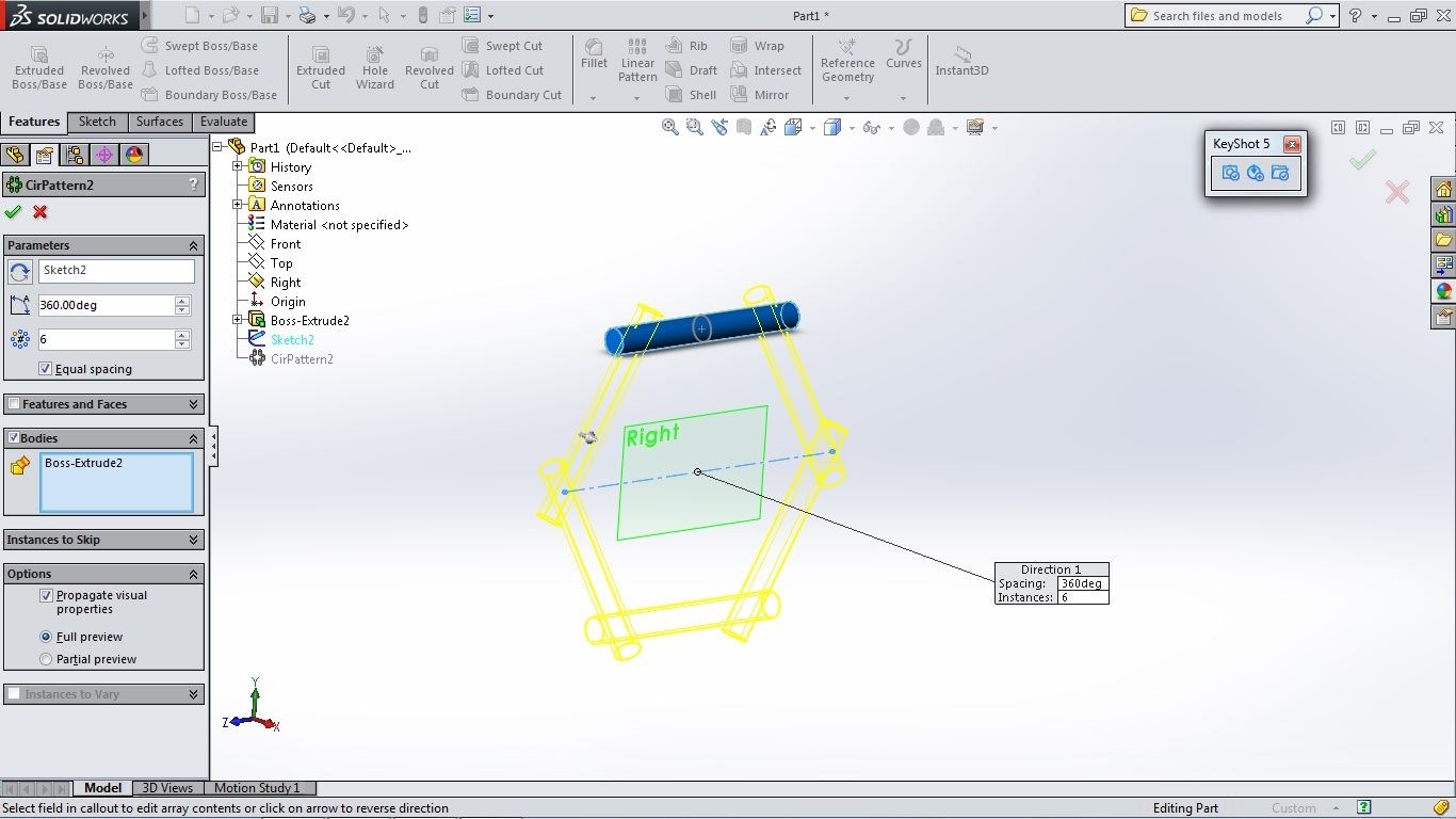
when i am modeling a carrot washer i encounter this its kinda weird, i attached photos for your references. When i use circular pattern it does not do what i want. it should look like the 6 rod in circle but it was pattern in hexagon form.

1 Answer

it looks like a hexagon because you only have 6 items. increasing the patterned items will make it appear increasingly circular, although this may not accurately reflect your design.