How to check intersecting structural members on Solidworks 2012?

I'm drawing a frame. I assaigned some profiles to frame. Now i'm trim-extending the structural members on weldment module. I'm lost on it. I don't understand some of them intersects or not. And i don't want to over trim some members. I need to quick check for intersecting structural members. Is there anyway to do it.?

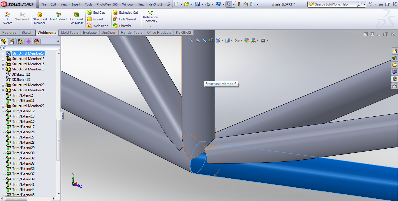
For example, i dont get easily if it is enough trimed on kind of situation given below.

1 Answer

Many thanks for this tip!
It really works, even if your only part in the assembly is the weldment/multibody part.
As a matter of fact, you do not even have to save the assembly to perform this action. So to check during the design proces, just add the part to an assembly file, do the check. And then do not save the assembly ;)
This workflow works for me.