Managing components

Hi, my question is about how to put one component in the middle of the another one in Autodesk Inventor?

For example in Solidworks it can be done by Width function.

Check the Gearbox_Assy file, the problem is realted to ''Housing'' and ''Worm Gear'' components.

2 Answers

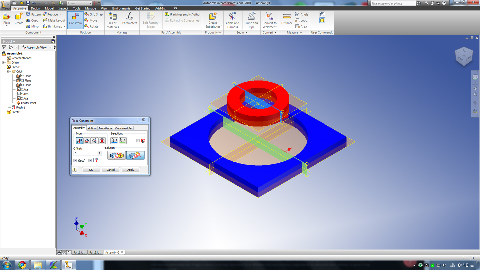
If the parts are drawn properly then using the center point then you can then use constraints in the assembly.

First off all, not sure how the parts fit together.
But if you open the assembly you can have a look how i contraint things.
There are alot of ways to contrain and use joints.
This is just one of them