Tutorial how to make engine part 11

How to make V12 engine - part 11 -

Cylinders

( please send message to me if you have a problem while creating your cylinders )

26 Answers

use bodies to mirror option select the bodies and uncheck the ''merge solids'' box

For kandarp, here is the picture of the cylinder cuts for the sleeve. What I've done is to go back to before the water sleeve is added and redrawn the 100 and 110 mm circles. That is the profile that we need to extrude after the water canal has been added.

Answered with a tutorial: https://grabcad.com/tutorials/tutorial-how-to-make-engine-part-11--2

Here is how I made the 3rd plane.

Answered with a tutorial: https://grabcad.com/tutorials/tutorial-how-to-make-engine-part-11--1

instead of steps 8,9 and 10 v can use the revolve command for 180 degree...i have attached the image of that sketch to be revolved........

i hate free hand on snip lol but check this box

Could you please highlight step 4 a bit more, its too vague for me to see what you're actually trying to accomplish. thank you for tutorial though, it's really nice

Here is what I've come up with for the cylinder cuts, around the sleeves. I've also noticed that the water jacket is incomplete, for it to be accurate, there would need to be in inlet, as well as outlet for each water tube. Hopefully you'll be able to open the drawing, or else I'll have to figure out how to post pictures here.

Very impressive series and detailed deconstruction.

Next time, please cite your sources if you would like to use my work, especially since it is a stipulation specified in the challenge rules.

To be honest, step 4 and 5 are not very well explaned what you did. even while someone else explaned to make 4 cylinders and trim it.... but i found out how..

other then that.
What about the bolt holes, they need a cut aswell. Try to put a bolt in it, it will het stuck halfway.... Look photo of Step 4. On Step 9 the holes are okay.

Missing some steps here friend.

Again, some of these pages are a mess... (FIX THEM PLEASE)
it's very annoying to scroll up and down and look back on pages what you forgot or mixed up.....

As i see it's already been long time since posting this tutorial and still not fixed. So i leave this message.

Other then that aswell.... all did go well.... untill this page...

in your water chanal so many punchurs r there.......!!!!!!!!1

Please explain how plane 3 was made in step 9.

phil kight ,as per my method

Answered with a tutorial: https://grabcad.com/tutorials/tutorial-how-to-make-engine-part-11

Hey,
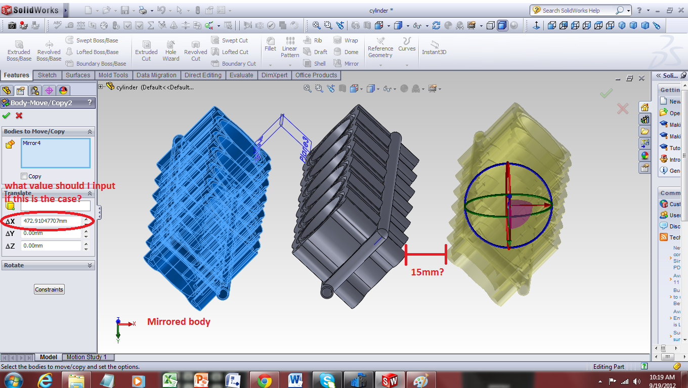
I need to know how far exactly is the 2 cylinder blocks are from each other.. When I started drafting them, I think my dimensions were wrong so I had to move them to an approximate distance. Can you take a look at the picture I posted to let me know what that dimension is?

Thanks,
Cullen

I think I'm in the same page with Cullen. I don't know how far these cylinders should be apart from eachother. Also I dont know if the method I used is correct. mirror the original body and use move/copy command. Need your help buddies. thank you

In step 5, once you make these extruded cuts the coolant would then spray out the top and bottom of every cylinder. is this correct or??

Also, not that its a big deal but you never show cleaning out the bolt holes because of the interferece from the water channels being added to the cylinders. Just a thought to help make it a more comprehensive tutorial for beginners like myself.

One more thing; the yellow lines in step 9 are distracting to say the least, i wasnt picking up on the fact that these lines are just part of the actual preview process and not lines that are needed to make the sweep. Really making my brain work today!! Thanks again!!

I couldn't do the sweep part step 9 and 10 anyone can help me?

Venus,

I am attaching a picture from the above exercise. All you need for this sweep are the two black lines you see in the picture I have attached. So you will need the quarter round and the straight line, then try to sweep the feature.

The "yellow lines" are confusing to say the least. They are just showing a preview of what will be done once the sweep is created.

If this doesnt help I will revisit the exercise and give you better instructions!!

Good Luck!!

ı cannot use mirror feature. what can ı do to use mirror properly

mirror yapacağım zaman hata veriyor bana söylediği şu gövdeler kopuk olduğu için mirror yapılmıyor bu problemi nasıl çözebilirim

The only step I did not understand is the step 5, can anyone explain it better, please?

I'm having trouble while drawing the sketch of the water canal. Are the semi circles tangent to anywhere?

ooooooooooooooh finally finished it !
longie and full of error :)

I'm making this in Inventor with little trouble, my only thing is -
I think hcortez is right that you need to clear out the drill holes.
Also, I cleared both edges of the canal because the coolant would flow only on the outside, so instead of 10mm cut I used 20. To make the profiles for the cut extrude, simply make a sketch on the face of the canal that's jutting in, and then use convert entities/project geometry and select the shapes that you don't want. Remove all constraints or relations, then use a linear replication (pattern) along a horizontal axis at 95 mm spacing to quickly make the shapes across the entire part. Finish the sketch and cut away.

Here i gonna show what happens if you do kandarp's methode
I found his solution perfect till i did what he said...

in step 13, I just mirrored it on the right plane. is that wrong? or just to obvious to try?

Anyone can help me? Mirror about what? In 13st step . I try about every planes and try create a new planes to but still wrong. Ty