how we are making flat pattern in ug nx 7.5 from solid model

analyze formability one step

  1. Step 1:

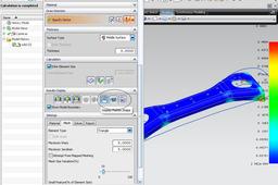
    Use analyze formability one step, command

  2. Step 2:

    step 2

  3. Step 3:

    step 3

  4. Step 4:

    step 4

  5. Step 5:

    step 5

  6. Step 6:

    step 6

  7. Step 7:

    step 7

  8. Step 8:

    step 8

  9. Step 9:

    step 9

Comments