Solid Edge Tutorial for Beginners - Simple Simulation

-Tutorial-

  1. Step 1:

    Open L-Bracket.step file, then click "Simulation" tab

  2. Step 2:

    Click "New Study"

  3. Step 3:

    Dont change the default parameter, then click "Create"

  4. Step 4:

    Choose the material, for example choose "Steel" as the material

  5. Step 5:

    Click "Fixed", click the 2 holes face, then press "Enter"

  6. Step 6:

    Click "Force", click the upper face of bracket, for example apply 1000 N. then press "Enter"

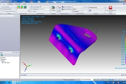
  7. Step 7:

    Click "Solve", then wait the progress

  8. Step 8:

    Finish

Comments