Tutorial how to model a propelling pencil (36)

continue

  1. Step 1:

    change transparency of part 14

  2. Step 2:

    use this option

  3. Step 3:

    use mate command. click on part 12

  4. Step 4:

    now click on part 14 and don't confirm that

  5. Step 5:

    use mechanical mates option and click on screw button

  6. Step 6:

    enter shown values

  7. Step 7:

    most importand mate completed. now if you turn part 14, part 12 will move up and down

  8. Step 8:

    insert part 17

  9. Step 9:

    hide part 11 and part 14

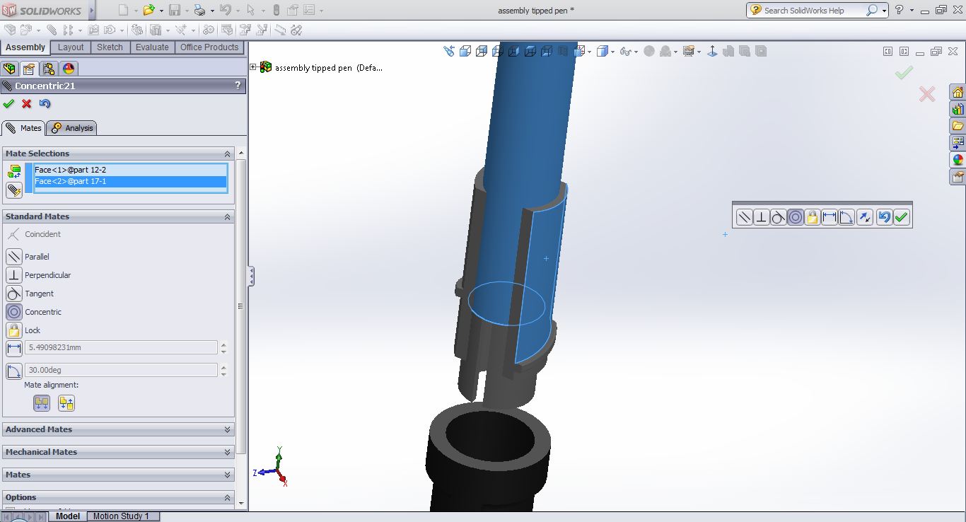
  10. Step 10:

    use blue surface for mate

  11. Step 11:

    now click on this surface .ok

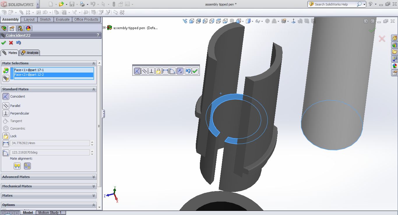
  12. Step 12:

    face 1 for mate

  13. Step 13:

    click on shown face and confirm that

  14. Step 14:

    now you can see that the erase is rising when you turn part 14

    Next: http://grabcad.com/questions/tutorial-how-to-model-a-propelling-pencil-37

Comments