Tutorial - Making a pipe bend in SolidWorks?

Here is the Tutorial.

  1. Step 1:

    Start SolidWorks in Part mode.

  2. Step 2:

    Right Plane >> Sketch and make a circle.

  3. Step 3:

    Extrude surface it.

  4. Step 4:

    Make two planes at the edges of these surfaces.

  5. Step 5:

    Select the right edge plane >> Sketch.

  6. Step 6:

    Convert the edge of the surface.

  7. Step 7:

    Under features tab choose curve>>helix and spiral.

  8. Step 8:

    Helix is defined by Height and revolution. Height be 80mm and revolution be 8.

  9. Step 9:

    Click OK. Top plane>>Sketch.

  10. Step 10:

    Make a triangle.

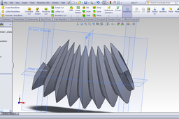
  11. Step 11:

    Sweep it using the helix.

  12. Step 12:

    Now under surfaces choose thicken.

  13. Step 13:

    Select the surface-extrude1 and direction be inside with 2mm thickness.

  14. Step 14:

    Now Insert>>features>>flex.

  15. Step 15:

    Select the body and enter the bending radius as -75mm.

  16. Step 16:

    Click OK and we have the pipe bend.

Comments