Tutorial - Modeling Turbine rotor in SolidWorks?

Here is the tutorial.

  1. Step 1:

    Right Plane>>Sketch.

  2. Step 2:

    Draw this sketch.

  3. Step 3:

    Revolve it about center line.

  4. Step 4:

    Front plane>>Sketch.

  5. Step 5:

    Draw this profile.

  6. Step 6:

    Extrude it mid-plane.

  7. Step 7:

    Select top plane & origin and then click reference geometry>>axis.

  8. Step 8:

    Circular pattern.

  9. Step 9:

    Select the boss-extrude as feature to pattern about axis1.

  10. Step 10:

    Insert>>Features>>Flex.

  11. Step 11:

    Flex input be the body. Twist type and then enter 60º. Click OK.

  12. Step 12:

    Front plane>>Sketch.

  13. Step 13:

    Draw a circle.

  14. Step 14:

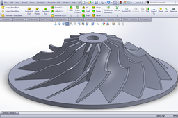
    Revolved cut it about the axis. We have the part.

Comments