Tutorial: Skullcandy Barcode wallpaper with Creo Parametric

Short Tutorial: How to create custom 3D text (Barcode font) with PTC Creo Parametric

  1. Step 1:

    Download a image from web for Shape Tracing Curve. Place the image to selected plane - View > Images > Add >> select a plane and Browse the image on your disk

  2. Step 2:

    Create New Sketch > Create a curve and Trace the background image

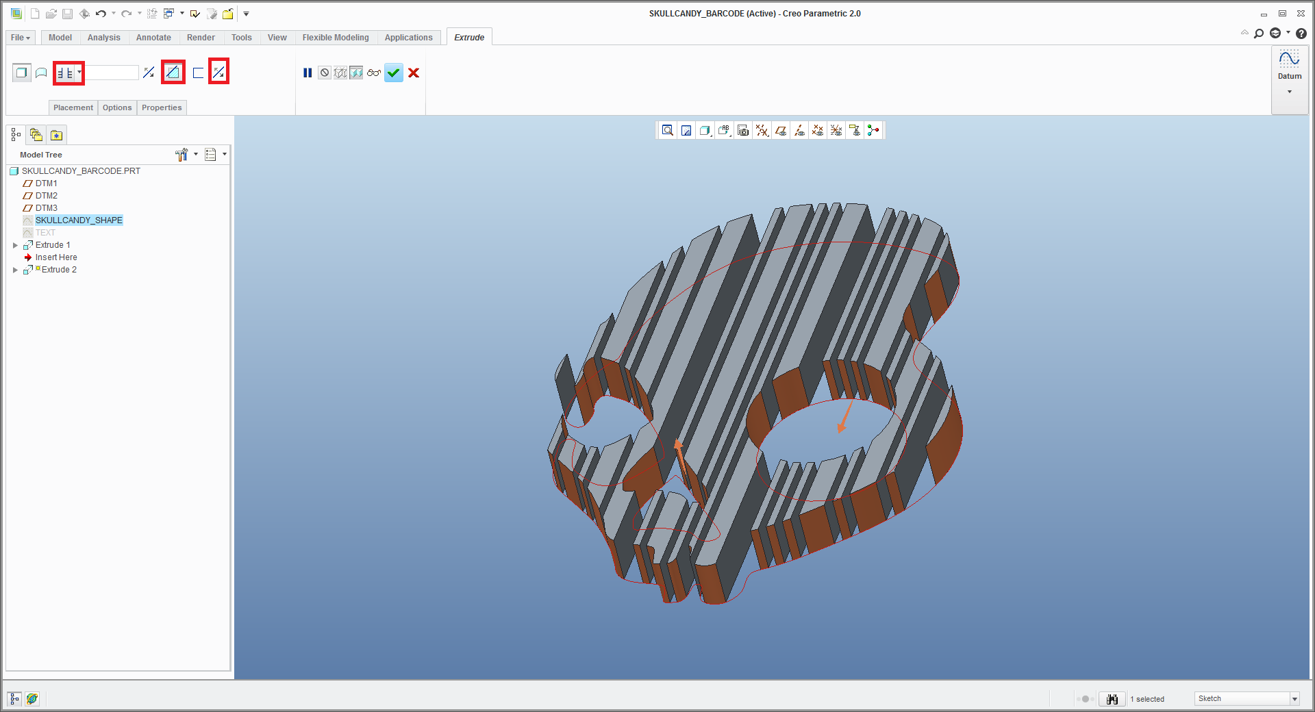
  3. Step 3:

    Create 3D text (you can create new sketch and then use Extrude feature or you can only create Extrude feature)
    In Sketch mode select Text icon and create vertical line for Text (vertical line = orientation for your Text) >> Enter custom text >> from Font drop down menu select Code-39-30 (it is barcode font=barcode.ttf)

    Note: download barcode font (barcode.ttf) and set configuration option: pro_font_dir

  4. Step 4:

    Finish 3D text (defined by barcode font)

  5. Step 5:

    Hide background image - View > Images > Hide > OK

  6. Step 6:

    Create Extrude feature. Select existing Sketch (SKULCANDY shape) and set Remove Material and Choose oposite site

  7. Step 7:

    Create Rendering = Skullcandy Barcode wallpaper

Comments