Siemens NX (Unigraphics) Users

Created by Mustafa Aşan on 27 April, 2018

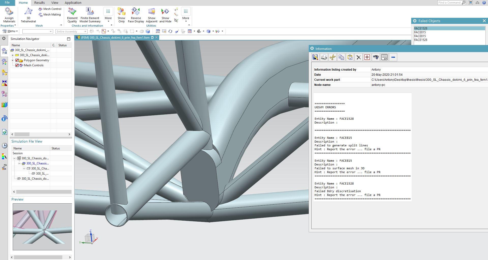
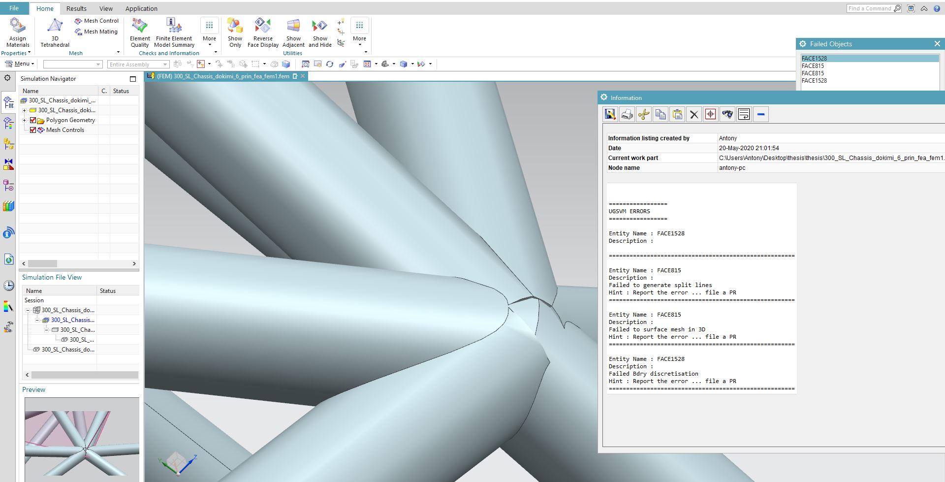
errors during meshing and help with smoother transitions on the 3d model on 300Sl chassis

hi,
i have to make a mesh of my model but it is having a couple of errors (i am going to post the error list below)
i pretty sure that those edges are causing the problems, but i am having trouble correcting them since editing o deleting something is causing mayhem since some parts of the design are lost and the majority of the 3d model gets ununited. Can you suggest how to make the pipes connections be smoother that point that a lot of them come together these small steps are created and i think that could b a problem? The one that is through the body cant be substructed for some reason the other lower sections i am trying to correct them.