Facing problem in single actuator wave-like robot assembly in solidworks

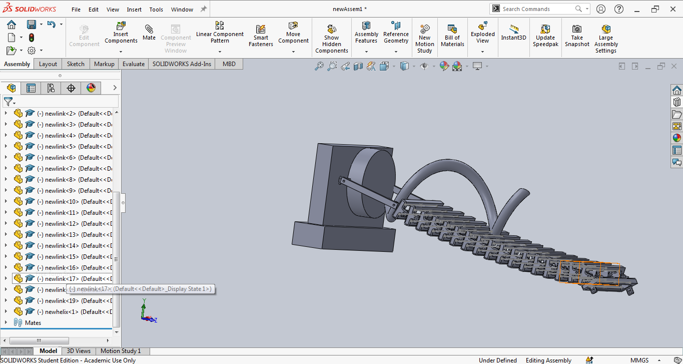
We are working on a mechanism called a single actuator wave-like robot. It is a robot that can move forward or backward by producing a continuously advancing wave. It consists of a helical or spring-shaped wire on which a series of links is assembled, as the helix rotates the series of links will move in a sine wave shape. For your understanding, I have attached a video and images. From the images attached you can see the series of links are assembled on the helix. We are facing a problem in putting that series of links on to that helix in SolidWorks assembly. I have also attached my assembly screenshot(file name- 3. jpg).
For further detail on the mechanism, please go through the below youtube links
https://youtu.be/Bbmmqwx2I3M
https://youtu.be/weWzhLi8Shg
https://youtu.be/6fjKLMxadPQ
https://youtu.be/w25zF1bWx5o
The required parts and assembly are also attached

3 Answers

Have you tried making the helix part into a CAM profile mate and adding your linkage as the followers? The Helix part did you try mating the linkage surface tangent with the followers surfaces? No sure without playing with your assembly, but I would think the CAM mate should work.

I was able to mimic what you want. I cannot send you files because you are using a student edition and I have the non student edition. You will need to project a curve on to your surface of the screw. Then you need to mate the surface LINES of the 'swing' front and back tangent to the new projected curve you created. Look up on youtube how to project a curve on a surface. I attached a move what I came up with, without doing the projected curve.

Interesting problem.... I think you have to make your own surface or lines plan for the mates. Then you have a little more freedom to match the right mates.