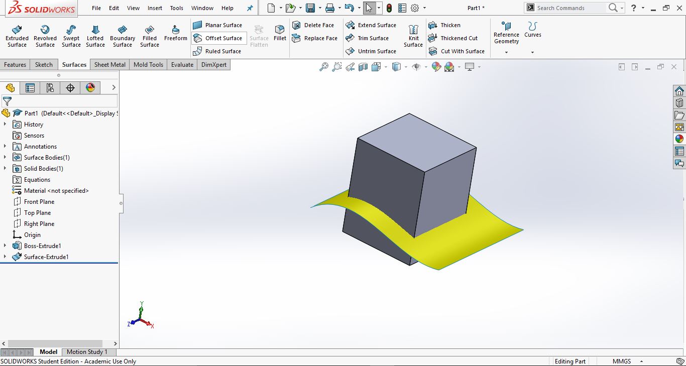
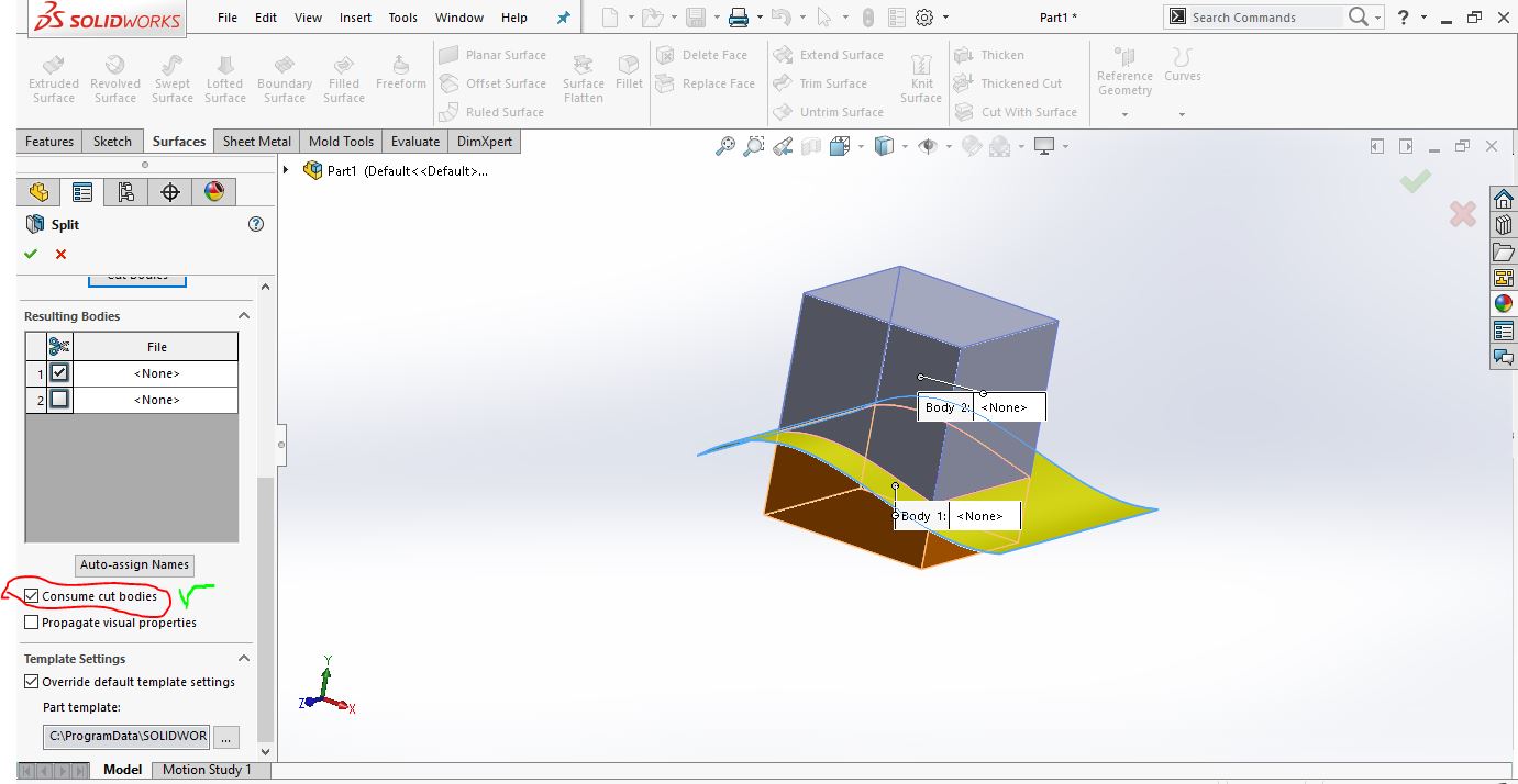
how to cut a solid by surface using solidwors? arul vinu 13 Sep, 2017 07:37 AM how to cut a solid by surface using solidwors? 2 Answers el mehdi ayad Answered on 13 Sep, 2017 12:33 PM hi 3.JPG 2.JPG 1.JPG el mehdi ayad Answered on 13 Sep, 2017 12:34 PM go to the drop down menú and select inser features split
how to cut a solid by surface using solidwors? arul vinu 13 Sep, 2017 07:37 AM how to cut a solid by surface using solidwors? 2 Answers el mehdi ayad Answered on 13 Sep, 2017 12:33 PM hi 3.JPG 2.JPG 1.JPG el mehdi ayad Answered on 13 Sep, 2017 12:34 PM go to the drop down menú and select inser features split