How to open foreign CAD files in CATIA V5

Hi, i have following problem. i have a CATIA v4 product and id like to use it under V5. Is there a way of doing that? Would it maybe also be possible to open a CAD file from any other program like Autodesk in CATIA V5?

2 Answers

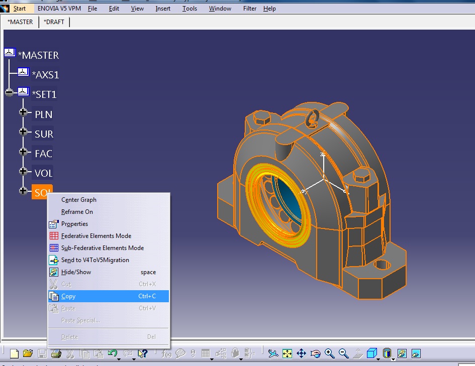
Follow as per the attached image.

Do i need a V4 license in order to do that. Whenever i try to open the model a window pops up saying no V4 license given.
would you be so kind to upload your V5 file? That would be great.