SolidWorks - mold making problem

I attached the question here. First open the doc file to see the question and later use motorcycle_grip_mold.zip file to solve the problem (Minimum solidWorks 2015 needed to open this file). I will really appreciate if anyone trying to help me regarding this.

1 Answer

There are several ways to solve the problem. This is what I would do:
1. Hide all of the unneeded parts in the assembly. Focus on a single core/cavity.
1b. Save that assembly file as a part file (file - save as - part)
2. Open the newly saved part file on its own
2b. Create a simple sketch and extrusion which will fill and overlap the cavity you are trying to measure. When extruding this sketch DO NOT merge it with the existing bodies.
3. Use the rather confusing Intersection command (Insert - Features - Intersect) to trim away the intersecting portions of the step 2 extrusion.
4. From the resulting body, trim/delete away the gates/runners/vents and other unwanted faces.
5. Edit the material properties and set the material density.

Now this is the tricky part:
I think if you use the measure tool at this point to measure the mass in grams, you'll have the correct answer.
But, the problem states the material has a shrink rate of .5% The shrink should only affect the part volume, not the mass, but you could play it safe and apply a scale factor of .5% (Insert - Feature - Scale) to the part and remeasure the mass. Provide this answer as a second answer and state you were unsure of it affecting the mass. Teachers (sometimes) love it when students ask questions, and consider the problem.

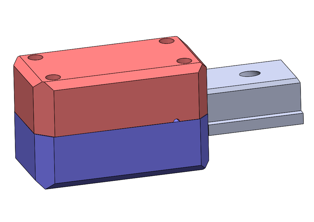
Screenshots below correspond to the numbered steps above.

It is an interesting and realistic problem, but it makes no sense to use ABS as the material. Also, the core should extend further into the cavity. Who would design an injection molded part with a solid mass nearly an inch thick on the end of it? Such a design will have cosmetic defects called sink marks once it has cooled off.