Tutorial - Modeling a bearing in SolidWorks?

Here is the tutorial.

  1. Step 1:

    Start SolidWorks in Part mode.

  2. Step 2:

    Right plane >> Sketch.

  3. Step 3:

    Draw a profile like this.

  4. Step 4:

    Reference Geometry>>axis.

  5. Step 5:

    Front plane & origin.

  6. Step 6:

    Revolved base.

  7. Step 7:

    Select the axis and revolve the profile

  8. Step 8:

    Section view about right plane and then right plane>>sketch.

  9. Step 9:

    Make a semicircle like this.

  10. Step 10:

    Revolve it.

  11. Step 11:

    Circular pattern.

  12. Step 12:

    Around Axis1 reolve the ball as body 23 times.

  13. Step 13:

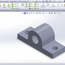
    And we have bearing.

Comments