Tutorial - Modeling Nut in Creo Element aka Pro/E?

Here is the tutorial.

  1. Step 1:

    Sketch >> Top plane.

  2. Step 2:

    Draw a polygon with circle of 17mm dia and a circle of 20mm dia.

  3. Step 3:

    Extrude it by 10mm.

  4. Step 4:

    Sketch >> Right plane.

  5. Step 5:

    While taking the edges as the references Draw a Triangle with angle of 30º.

  6. Step 6:

    Revolve it about the center axis with remove material.

  7. Step 7:

    For other side repeat the same operation.

  8. Step 8:

    Insert >> Helical Sweep >> Cut.

  9. Step 9:

    Click Done.

  10. Step 10:

    Select Right plane.

  11. Step 11:

    Click Okay and then default.

  12. Step 12:

    Now we have to define the sweep profile i.e. the profile along which the helix will be generated.

  13. Step 13:

    Draw a center line about the horizontal axis.

  14. Step 14:

    Draw this line at 9.5mm to horizontal axis.

  15. Step 15:

    Exit the sketch and input pitch value = 2.5mm. Click OK.

  16. Step 16:

    Now draw the Cutting profile. This be Iso triangle.

  17. Step 17:

    Exit the sketch and the material direction be inside.

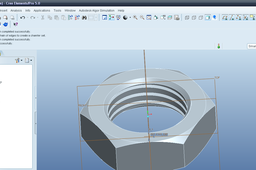
  18. Step 18:

    Click OK. Now we have the nut generated.

  19. Step 19:

    If you want to add a chamfer to the edge after helical cut operation, drag the insert here above the cut id.

  20. Step 20:

    Now create the chamfer on the edges.

  21. Step 21:

    Drag the insert here back to below the cut id.

  22. Step 22:

    We have the nut generated.

Comments