Tutorial - Swept twist in SolidWorks?

Here is the Tutorial.

  1. Step 1:

    Start SolidWorks in Part mode.

  2. Step 2:

    Top Plane>>Sketch.

  3. Step 3:

    Draw a spline.

  4. Step 4:

    Exit the sketch. Now Reference Geometry>>Plane under surfaces or features tab.

  5. Step 5:

    Select the spline.

  6. Step 6:

    Now select the end point of the spline. It will create a plane normal to spline coincident to the end point.

  7. Step 7:

    Now Plane1>>Sketch and draw any closed entity.

  8. Step 8:

    Exit the sketch and select Swept Boss/base under features tab.

  9. Step 9:

    Select the sketch on plane1 as the profile.

  10. Step 10:

    Select the spline as the path and under options change orientation/twist type to twist along path.

  11. Step 11:

    Change define by to turns and enter value of 8 or something similar.

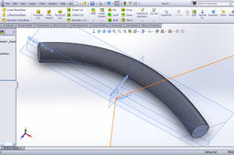
  12. Step 12:

    Click OK and we have the feature genearted.

Comments