Tutorial - Using surface cut feature for bossing text in SolidWorks?

Here is the Tutorial.

  1. Step 1:

    Start SolidWorks in Part mode.

  2. Step 2:

    Top plane>>sketch and make such profile.

  3. Step 3:

    Extrude it by 100mm.

  4. Step 4:

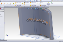
    Front plane>>sketch.

  5. Step 5:

    Make a center line first and then use text tool to type this text using centerline as curve.

  6. Step 6:

    Use boss-extrude tool and extrude it to the the surface and select the body face. Uncheck the merge result.

  7. Step 7:

    Offset the surface used in previous step by 10mm.

  8. Step 8:

    Choose the cut with surface and change the direction to inside the surface. Click OK.

  9. Step 9:

    Hide the offset surface.

  10. Step 10:

    Insert>>feature>>combine.

  11. Step 11:

    Select add in operation type and select all bodies to combine. Click OK

  12. Step 12:

    And we have bossed the text using cut-surface feature.

Comments