Learn about the GrabCAD Platform
Get to know GrabCAD as an open software platform for Additive Manufacturing
Visit our new homepage
Home
Control
Shop
Streamline Pro
Partner Program
Print
Community
Log in
Library
Challenges
Groups
Questions
Tutorials
Engineers
Blog
Log in
Learn from thousands of free Tutorials.
New user?
Join the community
or
log in.
Tutorials
Most liked all time
Recent
Most liked
Most viewed
Most commented
This week
This month
All time
Category
Design & CAD
Modeling
Drafting
Assemblies
BOM
Dimensioning / Tolerancing
Translations
Manufacturing & CAM
3D Printing
Tooling
NC Machining
Composites
Measurement / Inspection
Simulation & CAE
FEM
CFD
Kinematics
Process Simulation
Engineering Fundamentals
Theory
Process
Standards
Other
Software
Snagit
Alibre Design
ArchiCAD
AutoCAD
AutoCAD Electrical
Autodesk 3ds Max
Autodesk Alias
Autodesk Inventor
Autodesk Maya
Autodesk Revit
Autodesk 123D
BricsCAD
Bentley MicroStation
BlenderCAD
BobCAD-CAM
CATIA
Delmia
DraftSight
FreeCAD
Femap
Fusion 360
Geomagic Design
IronCAD
JT
Kompas-3D
KeyCreator
KeyShot
Lagoa
Luxology
Mastercam
Moi3D
NX Unigraphics
OBJ
Onshape
OpenSCAD
Parasolid
Powermill
Powershape
Pro/Engineer Wildfire
PTC Creo Parametric
PTC Creo Elements
Rhino
SpaceClaim
SOLIDWORKS
solidThinking Evolve
Solid Edge
SolidFace
STEP / IGES
SketchUp
STL
TopSolid
TinkerCAD
T-Flex CAD
TurboCAD
VectorWorks
ViaCAD 3D
VRML / WRL
ZW3D
GrabCAD Print
Rendering
GrabCAD Community
GrabCAD Workbench
Text file
3D Manufacturing Format
Cinema 4D
Other
Skill level
All levels
Beginner
Intermediate
Expert
catiatutorial
×
Tractor Trailer Tutorial
FarmMach Pro
in
Modeling
3
1
Beginner
🌾 Welcome to FarmMach Pro! 🚜 👉 Subscribe Here: https://www.youtube.com/@farmmachpro 👉 Tractor Trailer Design Tutorial: https://www.youtube.com/watch?v=ZpuhNGc-PTM 🌾 FarmMach Pro'ya Hoş Geldiniz! 🚜 👉 Abone Olun: https://www.youtube.com/@farmmachpro 👉 Traktör Römork Tasarımı Eğitimi: https://www.youtube.com/watch?v=ZpuhNGc-PTM
CATIA
agriculturemachine
educationdesign
caddesign
catiatutorial
farmingtutorial
agriculture
farmingmachine
tractortrailer
Electrical Wiring in CATIA, Electrical Wiring Harness Design
RANIT SARKAR
in
Assemblies
1
0
Beginner
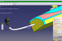
You'll learn how to perform electrical wiring in CATIA, step by step. From setting up your workspace to creating wire harnesses, this tutorial covers all the essential techniques for electrical routing and wiring in CATIA. Whether you're a beginner or someone looking to enhance your CAD skills, this guide will help you get started with ease. Make sure to follow along and practice the techniques for a seamless learning experience! What you'll learn: How to set up your electrical harness environment Creating wires and connectors in CATIA Managing electrical components and routing paths Tips for troubleshooting common issues in electrical wiring Don't forget to like, share, and subscribe to the channel for more CATIA tutorials and CAD tips!
CATIA
electrical
cad
catiatutorial
electricalwiring
catia
CATİA İNTERFACE AND SETTİNGS
FarmMach Pro
in
Other
1
1
Beginner
🌾 Welcome to FarmMach Pro! 🚜 👉 Subscribe Here: https://www.youtube.com/@farmmachpro
catiatutorial
settings
interface
cad
caddesign
tutorial
education
catia
Use of the mouse in CATIA
FarmMach Pro
in
Modeling
1
1
Beginner
🌾 Welcome to FarmMach Pro! 🚜 👉 Subscribe Here: https://www.youtube.com/@farmmachpro
CATIA
education
catiatutorial
catia