ANSYS4ALL

Created by Oleksandr Babenko on 25 April, 2018

OBJ import issue

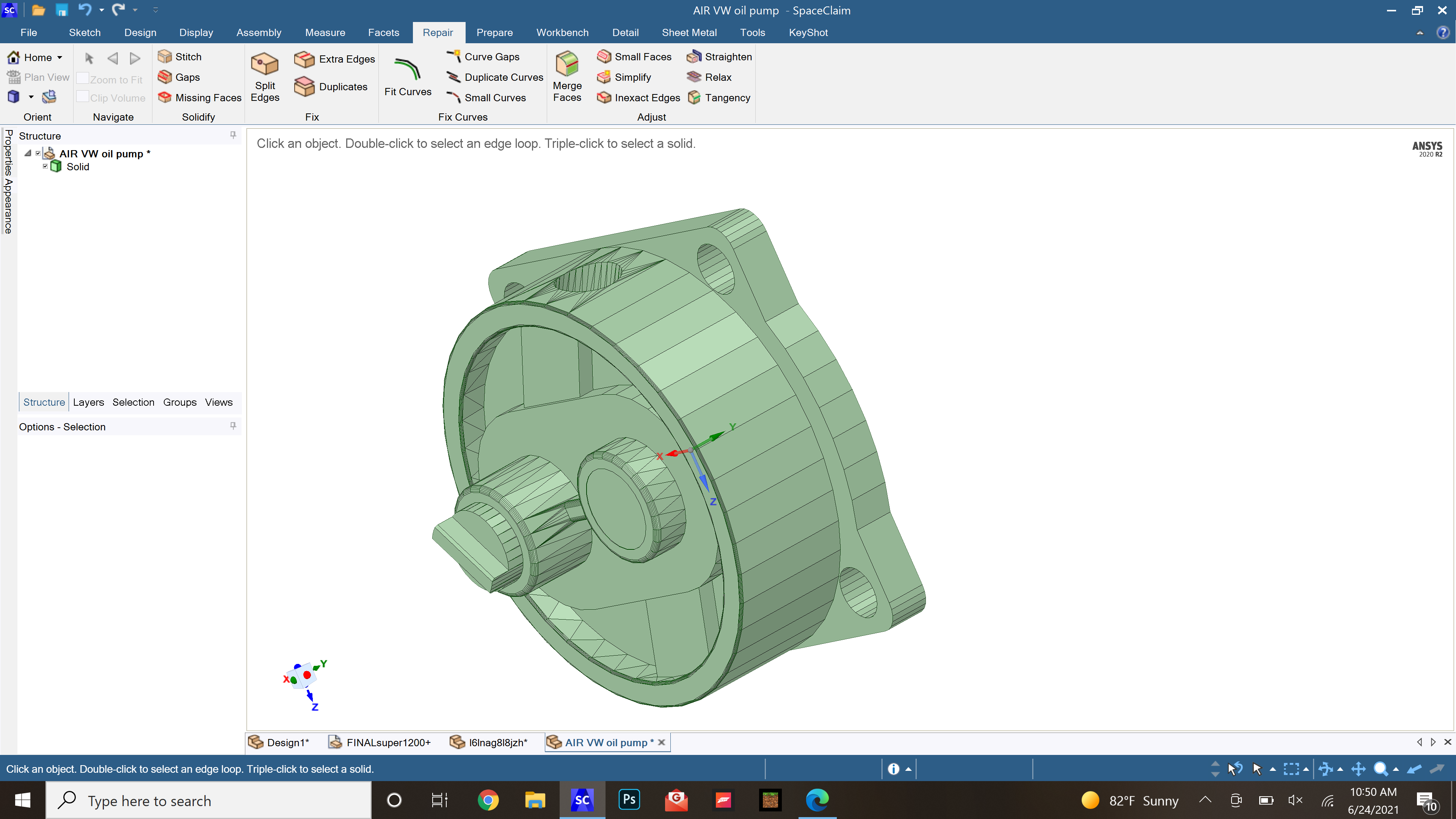
Hello all. Im fairly new to CAD and right now i just do it for the fun. Im trying to edit an oil pump for my ACVW, but when i open it in spaceclaim, round objects arent round, and its not solid. I fixed the second issue by converting the faces to solid, which was easy. Basically it looks like an stl. Is there anything i can to to fix this?

heres the link,

Air VW engine oil pump

I have a slightly different oil pump for reference, but it would be sooo much easier to just modify the stud pattern and gear length on this one instead.

thanks

also, this is what im seeing. none of the repair tools helped.

2 Answers