Autodesk Inventor Users

Created by Constantin STANCESCU on 25 April, 2018

Constraint

How can I connect the Flywheel (1) to the Crankshaft (2) so that the Flywheel rotates ONLY if the Crankshaft rotates?
Thank you.

1 Answer

Hello,

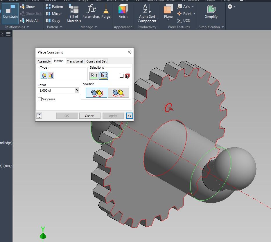
That works, but it's only for 1:1 ratio. Another way is to constrain the flywheel to the crankshaft, with motion constraint specifying the wanted ratio. Adding a motion constraint will create a rotational dependency. So you either rotate the crank or the flywheel, they will both rotate.

GrabCAD Community will undergo scheduled maintenance on Thursday, November 20th, between 9:00 AM and 1:30 PM UTC. During this time, the website will be unavailable and users will not be able to log in.