Inventor continious surfaces

Am trying to create continious surfaces without equations or splines. The geometry is circles and lines in the modeling of an automotive disc cam. Can anyone explain a simple method to do this, it seemed a little easier achieve when I was using Pro/E

1 Answer

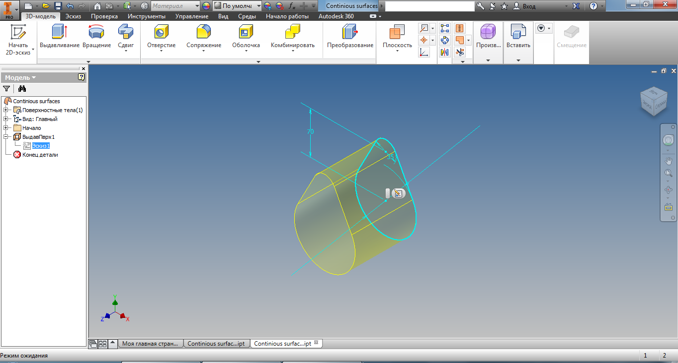
Hi! It is necessary to construct two circles and connect them with lines. The key is to constrain "tangent" between the segments and the circles. The file is attached. The construction of the tree you can see and change settings. Good luck!