question about solidworks thremal study

hi im doing this youtube tutorial on thermal analysis of a heatsink. and for some reason i get different results from the video.
link to video: https://www.youtube.com/watch?v=99hsy0GAZx0
so after he does run this study u can see hes temp runs from about 34-39 celsios.
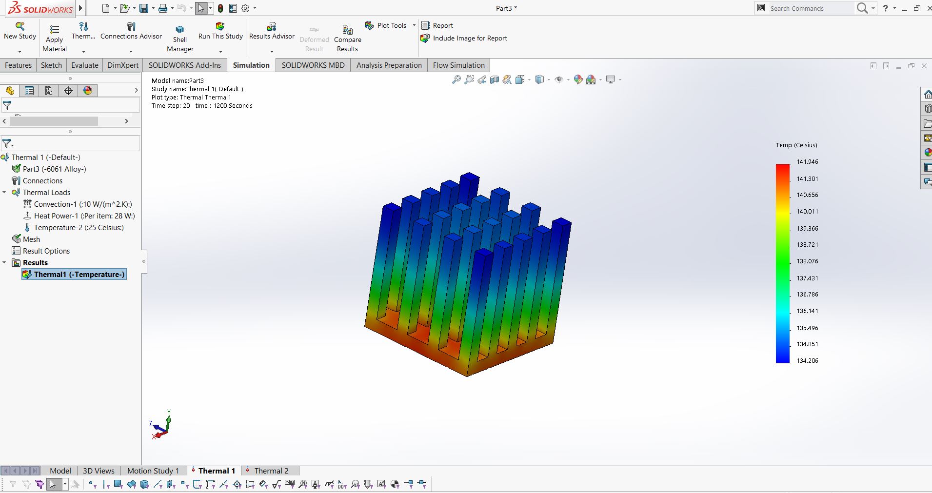
no i did the same and i get temp between -158 to -153.
and i dont understand why..
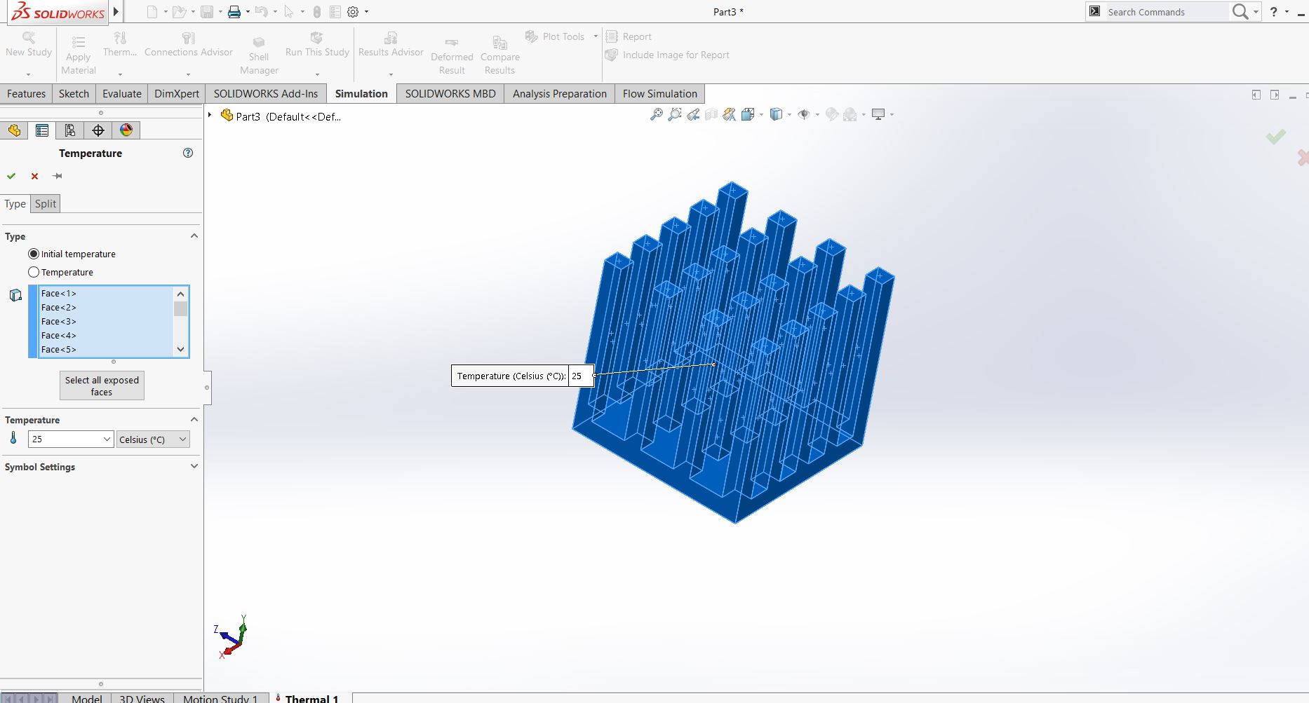
i added pic to show that i use the same values as him.
also i notice that every time i try to do it even using different tutorials . its does the same problem. the temp are always negative.

6 Answers

Your initial temp is probably set wrong, or the ambient temp. Check that you have set these exactly like the tutorial.

everything is correct... now i restarted solidoworks. did analysis again, and now its showing me different temp then i got last time but far wrong for the tutorial temp.
il add pics of everything for proof.

and how is this even possible. did time based graph on a point as shown in the pic.
the graph starts from -100. and the initial temp is 25 celsios.
can someone answer this?

I see from your pics that you are setting the initial temp to the faces of the heatsink. The tutorial clearly states that you should select the body, not surfaces. I believe this is the reason for the incorrect results.

the temptures are still not like hes...
maybe somthing is wrong with my version of solidworks? is this possible?

although the initial temp works. because when i open the graph that shows temp per time. it now starts from 25 degrees... so thats good