Tutorial - Modeling Torsional spring in Creo Elements aka Pro/E?

Here is the tutorial.

  1. Step 1:

    Insert >> Helical Sweep >> Protusion.

  2. Step 2:

    Keep pressing Middle mouse button for default setting and when we have to select plane, select Top plane.

  3. Step 3:

    Draw a center line about the vertical axis.

  4. Step 4:

    Draw three lines like these.

  5. Step 5:

    Exit the sketch and define the pitch value.

  6. Step 6:

    Now define the cross-section of the spring.

  7. Step 7:

    Exit the sketch and click OK.

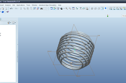
  8. Step 8:

    We have the spring generated.

Comments