Learn about the GrabCAD Platform
Get to know GrabCAD as an open software platform for Additive Manufacturing
Visit our new homepage
Home
Control
Shop
Streamline Pro
Partner Program
Print
Community
Log in
Library
Challenges
Groups
Questions
Tutorials
Engineers
Blog
Log in
Learn from thousands of free Tutorials.
New user?
Join the community
or
log in.
Tutorials
Most liked all time
Recent
Most liked
Most viewed
Most commented
This week
This month
All time
Category
Design & CAD
Modeling
Drafting
Assemblies
BOM
Dimensioning / Tolerancing
Translations
Manufacturing & CAM
3D Printing
Tooling
NC Machining
Composites
Measurement / Inspection
Simulation & CAE
FEM
CFD
Kinematics
Process Simulation
Engineering Fundamentals
Theory
Process
Standards
Other
Software
Snagit
Alibre Design
ArchiCAD
AutoCAD
AutoCAD Electrical
Autodesk 3ds Max
Autodesk Alias
Autodesk Inventor
Autodesk Maya
Autodesk Revit
Autodesk 123D
BricsCAD
Bentley MicroStation
BlenderCAD
BobCAD-CAM
CATIA
Delmia
DraftSight
FreeCAD
Femap
Fusion 360
Geomagic Design
IronCAD
JT
Kompas-3D
KeyCreator
KeyShot
Lagoa
Luxology
Mastercam
Moi3D
NX Unigraphics
OBJ
Onshape
OpenSCAD
Parasolid
Powermill
Powershape
Pro/Engineer Wildfire
PTC Creo Parametric
PTC Creo Elements
Rhino
SpaceClaim
SOLIDWORKS
solidThinking Evolve
Solid Edge
SolidFace
STEP / IGES
SketchUp
STL
TopSolid
TinkerCAD
T-Flex CAD
TurboCAD
VectorWorks
ViaCAD 3D
VRML / WRL
ZW3D
GrabCAD Print
Rendering
GrabCAD Community
GrabCAD Workbench
Text file
3D Manufacturing Format
Cinema 4D
Other
Skill level
All levels
Beginner
Intermediate
Expert
four
×
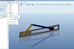
Mechanism design in Solidworks
Amit Mourya
in
Assemblies
8
0
Beginner
Our facebook Page : https://www.facebook.com/EngineeringExplanation Our website : www.engineerknow.com FREE COURSE LINK SOLIDWORKS BEGINNER TO ADVANCE : https://youtu.be/iYYHmvnlSQo udemy course link : https://www.udemy.com/course/solidworks-animation-and-motion-analysis/?referralCode=8F40E7F83856CFF0C5FE [if you need discount coupon message me on my facebook page] our new Youtube channel : Engineerknow : [ for understanding how the machine works and other engineering thing] https://www.youtube.com/channel/UCU5LqyPgX7E8ri4G8ag9xZQ Mechanical Coder : [Coding in Python for mechanical engineers] https://www.youtube.com/channel/UC__7TWjURc7KnChqoQrAYoQ for INDIAN ONLY : https://www.youtube.com/channel/UCDws0ifI1mdQHgJWUSBzrOA
SOLIDWORKS
beginners
engieering
mechanical
bar
four
pinion
rack
design
mechanism
tutorial
solidworks
knowledge
cad
Four Cylinder Engine Animation | SOLIDWORKS Modeling | Keyshot Animation | Keyshot9 | CADable |
Ibrahim Omer
in
Assemblies
6
0
Beginner
Basic Four Cylinder Engine Animation modeled and assembled in SOLIDWORKS 2015 and its animation rendered in Keyshot 9. This is simple animation output and not the tutorial. I have attached all files for practice. For Files: https://grabcad.com/library/automobile-engine-7 Kindly Subscribe our Channel for more Videos and Projects in SOLIDWORKS, Keyshot, AutoCAD, Blender etc. We also offer freelancing services. Kindly Like and Share Our Videos. Thanks for Watching. Follow our Channel: https://www.youtube.com/c/CADable #automobileenginesolidworks #basicfourcylinderengine #automobileengineanimation #CADable
SOLIDWORKS
cadable
rendering
keyshot
modeling
solidworks
animation
engine
cylinder
four
basic
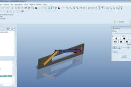
Learn How Four Bar Linkages Work | Grashof's Criterion | Four Bar Mechanism in SOLIDWORKS | CADable
Ibrahim Omer
in
Kinematics
3
0
Beginner
In this tutorial we will learn how four bar linkages work. We will create and assemble these linkages in SOLIDWORKS. I will describe crank rocker mechanism (one complete revolution) and double crank mechanism (two complete revolutions). These four linkages are: 1) Fixed Link or Ground Link (q) 2) Shortest Link or Crank (s) 3) Longest Link or Coupler (l) 4) Remaining Link or Rocker (p) I have explained Grashof's principle on which these linkages work. s + l ≤ p + q I have also shown few examples. Some are: 1) Bicycle 2) Wiper Mechanism 3) Door Mechanism 4) Oil Well Pump 5) Locking Plier 6) Suspension Mechanism We will assemble these using simple mates (coincident and concentric). After assembling these link we will perform motion study in SOLIDWORKS Motion Analysis. We will give input at crank (20 rpm) and see the response on the output link (p). It is a good exercise for beginners and it will be a good practice for beginners. Kindly use play pause technique for practice. I have attached files in t
solidworks
linkages
criteria
grashofs
cadable
mechanism
linkage
bar
four
Four 4-Jaw Chuck
Sudhir Gill
in
Modeling
1
0
Expert
In this video tutorial we will be modeling a Four Jaw chuck based on 2D assembly drawing. In this video I will explain how to approach such drawings and reading all the dimensions. This is a full length video in which every single concept, basics and tricks will be covered related to Assembly Modeling. A lathe chuck is used to hold bar stock, to be machined. It is mounted on the head-stock spindle of the lathe. To accommodate different sizes of bar stock, its jaws are required to be adjustable. All the jaws can be adjusted simultaneously, as in the case of a self-centering chuck, by manipulating it from one point, or each jaw may be adjustable independently. The jaws in this design are adjusted by manipulating a screwed pair. The jaws should be so adjusted that the bar stock, held in the chuck, is properly centered and rotates as desired.
SOLIDWORKS
drawing
solidworks
tutorial
video
assembly
lathe
chuck
jaw
four
Row Boat Animation | SOLIDWORKS Animation | Keyshot Animation | Keyshot9 | CADable |
Ibrahim Omer
in
Assemblies
1
1
Beginner
Row Boat Mechanism modeled and assembled in SOLIDWORKS and its animation rendered in Solidworks and in Keyshot 9. This is simple animation output and not the tutorial. I have attached all files for practice. For Files: https://grabcad.com/library/row-boat-mechanism-1 Kindly Subscribe our Channel for more Videos and Projects in SOLIDWORKS, Keyshot, AutoCAD, Blender etc. We also offer freelancing services. Kindly Like and Share Our Videos. Thanks for Watching. Follow our Channel: https://www.youtube.com/c/CADable #rowboatsolidworks #doublecrankanimation #cadable #fourbarlinkage
SOLIDWORKS
keyshot
animation
solidworks
cadable
mechanism
crank
double
linkage
bar
four
Tutorial on Four bar mechanism animation in creo or pro e wildfire.
prabhakaran
in
Design & CAD
1
0
Beginner
continue to create the mechanism
Pro/Engineer Wildfire
mechanism
bar
animation
linkage
four
Motion Plots In Solidworks Assembly
Innovative Mechanical Designs
in
Kinematics
0
0
Intermediate
In this tutorial, I have explained how to create motion plots for a mechanism in Solidworks assembly.
mechanism
bar
four
plots
study
motion
assembly
tutorial
solidworks
Video Tutorial on 4-bar linkage Animation
Sudhir Gill
in
Design & CAD
0
0
Beginner
Video Tutorial on 4-bar linkage Animation
Other
solidworks
bar
linkage
engineer
pro
four
Four Sided Pyramid
Nish Mohith
in
Modeling
0
1
Beginner
Simple steps to make a four sided pyramid
SOLIDWORKS
pyramid
sided
four
Tutorial on Four bar mechanism animation in creo or pro e wildfire.
prabhakaran
in
Design & CAD
0
0
Beginner
Download these pro e files and practise to create mechanism ...below
Pro/Engineer Wildfire
mechanism
bar
animation
linkage
four