Learn about the GrabCAD Platform
Get to know GrabCAD as an open software platform for Additive Manufacturing
Visit our new homepage
Home
Control
Shop
Streamline Pro
Partner Program
Print
Community
Log in
Library
Challenges
Groups
Questions
Tutorials
Engineers
Blog
Log in
Learn from thousands of free Tutorials.
New user?
Join the community
or
log in.
Tutorials
Most liked all time
Recent
Most liked
Most viewed
Most commented
This week
This month
All time
Category
Design & CAD
Modeling
Drafting
Assemblies
BOM
Dimensioning / Tolerancing
Translations
Manufacturing & CAM
3D Printing
Tooling
NC Machining
Composites
Measurement / Inspection
Simulation & CAE
FEM
CFD
Kinematics
Process Simulation
Engineering Fundamentals
Theory
Process
Standards
Other
Software
Snagit
Alibre Design
ArchiCAD
AutoCAD
AutoCAD Electrical
Autodesk 3ds Max
Autodesk Alias
Autodesk Inventor
Autodesk Maya
Autodesk Revit
Autodesk 123D
BricsCAD
Bentley MicroStation
BlenderCAD
BobCAD-CAM
CATIA
Delmia
DraftSight
FreeCAD
Femap
Fusion 360
Geomagic Design
IronCAD
JT
Kompas-3D
KeyCreator
KeyShot
Lagoa
Luxology
Mastercam
Moi3D
NX Unigraphics
OBJ
Onshape
OpenSCAD
Parasolid
Powermill
Powershape
Pro/Engineer Wildfire
PTC Creo Parametric
PTC Creo Elements
Rhino
SpaceClaim
SOLIDWORKS
solidThinking Evolve
Solid Edge
SolidFace
STEP / IGES
SketchUp
STL
TopSolid
TinkerCAD
T-Flex CAD
TurboCAD
VectorWorks
ViaCAD 3D
VRML / WRL
ZW3D
GrabCAD Print
Rendering
GrabCAD Community
GrabCAD Workbench
Text file
3D Manufacturing Format
Cinema 4D
Other
Skill level
All levels
Beginner
Intermediate
Expert
variable
×
Tutorial - How to drive a Solid Edge model from Excel
Grant Holohan
in
Design & CAD
8
2
Beginner
Here's how...
Solid Edge
table
link
part
variable
solid
edge
synchronous
tutorial
excel
variables
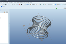
How to build a spring with variable pitch and compress it?
Roman Legostayev
in
Design & CAD
6
0
Beginner
Please click "it worked" if you like it.
SOLIDWORKS
solidworks
2008
spring
variable
pitch
challenges
Tutorial: How to model a variable driven Car Rim Solidworks 2013 and show design intent
David Belovic
in
Design & CAD
5
0
Beginner
Here is the basic tutorial: If something is unclear just ask.
SOLIDWORKS
car
rim
variable
parametric
size
global
Variable Force Load in Ansys Workbench (APDL Code)
S. B.
in
Simulation & CAE
3
1
Intermediate
How to achieve a variable force load in Ansys Workbench (APDL Code)
function
load
variable
force
tutorial
ansys
SpaceClaim basic tutorial - variable spring
Verislav Mudrak
in
Design & CAD
2
0
Beginner
SpaceClame basic tutorial - how to make variable spring
SpaceClaim
spring
variable
tutorial
basic
spaceclaim
Variable Pressure Load in Ansys Workbench (APDL Code)
S. B.
in
Simulation & CAE
2
2
Beginner
How to achieve a variable pressure load in Ansys Workbench (APDL Code)
load
pressure
function
variable
ansys
Variable Pitch Spring Tutorial SolidWorks
Usman Akhtar
in
Modeling
1
0
Beginner
Watch Video https://youtu.be/kG7ILd0uKDo
SOLIDWORKS
helix
pitch
variable
tutorial
spring
CREO _ Model
UNITED MEDIA
in
Modeling
1
2
Beginner
A mechanical component of the machine lever/connector has modeled using PTC CREO parametric software. It can be easily modeled by the variable section sweep command.
PTC Creo Parametric
swept
blend
sweep
variable
machine
lever
handle
parametric
Bench power supply enclosure (PartDesign, SheetMetal "Fold a Wall" function, TechDraw & Inkscape)
Quentin Plisson
in
Modeling
1
0
Beginner
This tutorial explain how to make a sheet metal enclosure on FreeCAD 0.19 using a Bench Power Supply as an example. Step 1 to 5 show how to model the enclosure starting with flatten sheet metal. Step 7 to 8 provide some tips to make drawing with all required information to manufacture the enclosure.
FreeCAD
electronics
supply
power
variable
enclosure
drawing
metal
sheet
Creo Parametric: Variable Section Sweep
Huy Pham
in
Modeling
1
0
Expert
I have a video on youtube I hope it useful for you https://youtu.be/pqH6M7NHZEI
PTC Creo Parametric
sweep
section
variable
ptc
parametric
creo
Drinking bottle (Adidas) - Tutorial Fusion 360
Didi Widya Utama
in
Modeling
1
0
Beginner
This video demonstrate step by step creating the drinking bottle using Autodesk Fusion 360 Bottle Image https://www.adidas.com.my/en/performance-bottle-.75-l/FM9932.html?forceSelSize=NS Svg Logo https://commons.wikimedia.org/wiki/File:Adidas_Logo.svg
Fusion 360
fillet
variable
plastic
design
product
autodesk
tutorial
fusion360
drinking
bottle
Variable Pattern Logic used for Rose modeling
Vladimir Palffy
in
Modeling
1
0
Beginner
In this tutorial, you can learn How to manage Axis pattern and change easily dimensions for pattern members. Every new pattern member can be set with a new increment (positive or negative), dependent if you want to add or remove the value from the original shape. This method I have used for modeling of the rose leaves.
PTC Creo Parametric
pattern
variable
The little triangle that could: Parametric Regular Polygons
Konstantinos Froudarakis
in
Modeling
0
0
Intermediate
Let us tell you about the "Generator Triangle" method. This educational video unveils a straightforward technique to construct regular polygons using a single variable. Witness triangles seamlessly transform into polygons with adjustable sides. Explore parametric design principles as we dissect the process. With interactive visuals, grasp the method's accessibility for all learners. Ideal for students, artists, and those curious about the synergy of creativity and logic. Join us to demystify theoretical geometry, revealing practical polygon creation through "The Little Triangle That Could." Like, subscribe, and enable notifications for more math-infused insights. https://youtu.be/5pA72p3B7QU
Alibre Design
equation editor
alibre
variable
geometry
math
triangle
parametric
polygons
How to make a Variable spring on Solid Works
Moen Uddin
in
Design & CAD
0
0
Intermediate
Video link: https://youtu.be/qEVv_CGdcR8 Hello & Welcome to SolidWorks Tutorial Channel This channel is will help to learn the basic and mastering technique to design. All dimensions in my design are in millimeter. This Channel contains topics about: - SolidWorks Beginners Tutorials - SolidWorks Sketch - SolidWorks Part design - SolidWorks Mates - SolidWorks Assembly design - SolidWorks Animation - SolidWorks Basic motoin - SolidWorks Drawing - SolidWorks Simulation - SolidWorks Camera view How to make a Variable spring on Solid Works Spring design in solid works How to model a spring in solid works How to make variable spring in solid works How to design variable spring in solid works Solid works 2012 spring design Different dimension spring in solid works
SOLIDWORKS
how
works
solid
design
spring
variable
Tutorial - Modeling variable spring in Creo Elements aka Pro/E?
Sudhir Gill
in
Design & CAD
0
0
Beginner
Here is the tutorial.
PTC Creo Elements
spring
variable
helical
spline
wildfire
engineer
sweep
pro
tutorial
1
2